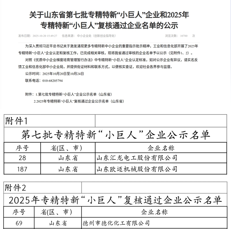
10月20日,山东省工业和信息化厅公示了第七批专精特新“小巨人”企业和2025年复核通过企业名单。德城区3家企业入选,其中新增2家,复核通过1家。

近年来,德城区工信局认真贯彻落实国家、省、市关于促进中小企业专精特新发展的决策部署,聚焦提升企业创新能力和专业化水平,不断完善“创新型中小企业-‘专精特新’中小企业-专精特新‘小巨人’企业”梯次培育体系,引导中小企业聚焦主业、精耕细作、创新发展,为工业经济发展塑造“强引擎”、输入“动力源”。截至目前,德城区累计培育国家级专精特新“小巨人”企业4家,省级“专精特新”中小企业47家,省级创新型中小企业126家。
下一步,德城区工信局将持续完善培育服务体系,强化政策引导、深化企业服务、优化资源配置,着力打造一批支撑全区工业长期可持续发展的后备力量,为推动工业经济高质量发展奠定坚实基础。
(供稿单位:德城区工信局 葛齐豫)
编辑:李新茹
审核:朱宏伟
1、凡本网专稿均属于感知山东网所有,转载请注明来源及感知山东网的作者姓名。
2、本网注明“来源:×××(非感知山东网)”的信息,均转载自其它媒体,转载目的在于传递更多信息,并不代表本网赞同其观点和对其真实性负责,若作品内容涉及版权和其它问题,请联系我们,我们将在核实确认后尽快处理。
3、因使用感知山东网而导致任何意外、疏忽、合约毁坏、诽谤、版权或知识产权侵犯及其所造成的各种损失等,感知山东网概不负责,亦不承担任何法律责任。
4、一切网民在进入感知山东网主页及各层页面时视为已经仔细阅读过《网站声明》并完全同意。